四川省都江堰水利发展中心人民渠第二管理处欢迎您!今天是:
主站首页
首页
管理处概况
组织架构
综合信息
党建动态
政策法规
工会动态
团青动态
退休生活
当前位置:
首页
四川省都江堰水利发展中心
>>
人民渠二处
>>
通知公告
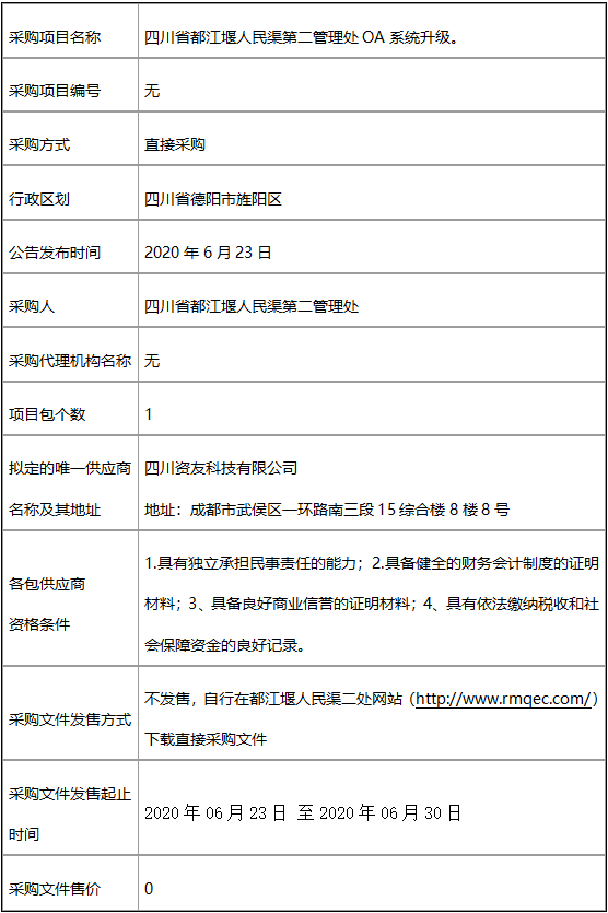
四川省都江堰人民渠第二管理处OA系统升级项目直接采购公告
发布人:
科信室
访问次数 :
发布时间:
2020-06-23 00:00
打印
转发到:
附件:四川省都江堰人民渠第二管理处OA系统升级直接采购文件